你好!欢迎来到贵州省黔剧院-官网
首页
|
关于我们
|
加入收藏
|
电子地图
|
联系我们
搜索
扫描二维码
关注剧院公众号
首页
机构设置
院领导
部门设置
行政办
人事科
宣传策划科
非遗科
信息资料科
创作培训科
演员队
乐团
舞美音像中心
黔剧发展
剧种及剧院简介
领导题词
领导接见
大事记
代表剧目
荣誉证书
剧目展示
在线欣赏
剧目介绍
其它视频
艺术人生
黔剧名家
创作人员
演员
乐团演奏员
舞美人员
退休干部职工
新闻动态
黔剧动态
法宣专栏
习近平法治思想
两会报道专题专栏
党群工作
院党委介绍
院纪委介绍
院党办介绍
院属支部介绍
团支部介绍
工会介绍
公告公示
下载中心
联系我们
联系方式
人才招聘
地理位置
在线留言
您所在的位置:
首页
>
公告公示
>
贵州省黔剧院舞美外请技术人员服务项目比选结果公示
公告公示
黔剧动态
公告公示
党群工作
法宣专栏
习近平法治思想
两会报道专题专栏
综合宣传栏
下载中心
为您推荐
习近平法治思想音频播读
发挥自身优势,助力乡村振兴
贵州省黔剧院召开学习贯彻习近平新时代中国特色社会主义思想主题教育工作会议
十三届全国人大三次会议|民法典
强学习 增动能 ▏贵州省黔剧院学习贯彻国发2号文件精神
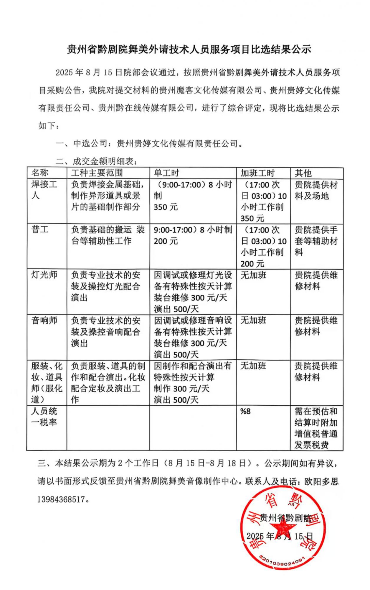
贵州省黔剧院舞美外请技术人员服务项目比选结果公示
来源:贵州省黔剧院 发布时间:2025-08-15 浏览:12466
返回
上一条:
贵州省黔剧院《无字丰碑》驻马店演出投影设备、大屏控制设备租赁项目比选结果公示
下一条:
贵州省黔剧院2024年度部门决算公开说明
友情链接:
名律网
贵州省文化和旅游厅
国家大剧院
中国戏曲学院
贵州省非物质文化遗产保护中心
多彩贵州文艺网
多彩贵州文化云